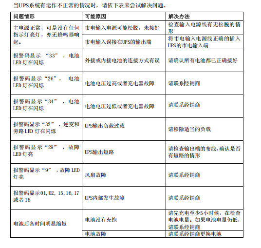
当台达UPS系统有运作不正常的情况时,请依下表来尝试解决问题。 问题情形 可能原因 解决办法 主电源正常,可是没有任何 指示灯亮灯,亦无蜂鸣器响 起。 市电输入电源可能松脱,未接好 检查输入电源线有无松脱的情 形 市电输入误接在UPS的输出端 将市电输入电源线正确的插入 UPS的市电输入端 报警码显示 “33” ,电池 LED 灯在闪烁 外接或内接电池的连接方式有误 请确认所有电池都已正确接好 报警码显示“26”, 电池 LED 灯在闪烁 电池电压过高或者充电器故障 请联系经销商 报警码显示“34” ,电池 LED 灯在闪烁 电池电压过低或者充电器故障 请联系经销商 报警码显示“32” ,逆变和 旁路 LED 灯在闪烁 UPS输出负载过载 请移除适当的负载 报警码显示“29” ,故障 LED 灯亮 UPS输出短路 请检查输出端的布线,确认是否 有短路的情形 报警码显示“9” ,故障 LED 灯亮 风扇故障 请联系经销商 报警码显示01,02, 15,16,17 或者 18 UPS内部发生故障 请联系经销商 电池后备时间明显缩短 电池没有充饱 请先充电至少5小时候,在检查 电池电量。如果电池电量仍低, 请联系经销商 电池故障 请联系经销商更换电池
